International Trade

關鍵詞:外(wai)貿函(han)電(dian)(dian)實訓(xun)平(ping)臺(tai) 外(wai)貿函(han)電(dian)(dian)實訓(xun)教(jiao)學軟件(jian) 外(wai)貿函(han)電(dian)(dian)實訓(xun)教(jiao)學平(ping)臺(tai) 外(wai)貿函(han)電(dian)(dian)教(jiao)學系統
思沃外貿函電實訓系統(tong)(案(an)例版)主要是(shi)用(yong)于各大中專(zhuan)院校外經貿類專(zhuan)業或(huo)者有外貿實際操作練習要求的(de)專(zhuan)業使用(yong)。
本(ben)教(jiao)學平(ping)臺(tai)軟件可(ke)以配合國際(ji)貿易實務或者進出(chu)口實務課(ke)程,在教(jiao)學過程中同(tong)步進行上(shang)機操作(zuo)(zuo)實習(xi)。也(ye)可(ke)用作(zuo)(zuo)課(ke)堂教(jiao)學完畢后,讓學生進行整體(ti)流程的上(shang)機操作(zuo)(zuo)實習(xi)。
整個(ge)平臺系統的(de)目標是建立一個(ge)國際貿(mao)易的(de)輔助教學系統,并能(neng)將(jiang)國際貿(mao)易教學過程中所需要的(de)各(ge)實踐(jian)點進行較好的(de)體現。
國際貿易(yi)實(shi)務教(jiao)學(xue)的(de)(de)(de)核心(xin)內容是外貿過程中(zhong)相(xiang)關函(han)電的(de)(de)(de)書寫和(he)各(ge)類(lei)單據的(de)(de)(de)填寫。為(wei)充(chong)分體現(xian)實(shi)踐教(jiao)學(xue)的(de)(de)(de)宗旨(zhi),系統采用(yong)了以(yi)案例(li)教(jiao)學(xue)為(wei)核心(xin)的(de)(de)(de)教(jiao)學(xue)思想。在(zai)系統中(zhong)建立多個(ge)不(bu)同的(de)(de)(de)案例(li),讓學(xue)生在(zai)一個(ge)實(shi)際的(de)(de)(de)案例(li)中(zhong)切(qie)身體會商品進(jin)出(chu)口交(jiao)易(yi)的(de)(de)(de)全過程。并可在(zai)系統的(de)(de)(de)控制和(he)引導下(xia)一步一步的(de)(de)(de)完(wan)成相(xiang)應的(de)(de)(de)案例(li),并通過這樣的(de)(de)(de)實(shi)際操(cao)(cao)作(zuo)(zuo)使(shi)其全面(mian)、系統、規范地掌(zhang)握(wo)從事(shi)進(jin)出(chu)口交(jiao)易(yi)地主要操(cao)(cao)作(zuo)(zuo)技能。
學生端




出口流程

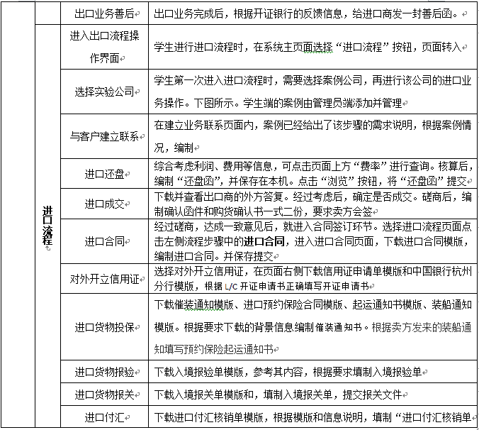
進口流程

1.采用(yong)B/S架構,在服(fu)務器上安裝本(ben)軟件(jian),用(yong)戶(hu)端可(ke)通過相連的(de)(de)局域網(wang)或互(hu)聯 網(wang)訪(fang)問服(fu)務器應(ying)用(yong)本(ben)軟件(jian)。本(ben)教(jiao)學軟件(jian)不受(shou)時間(jian)(jian)空間(jian)(jian)的(de)(de)影響,學生(sheng)在寢室(shi)和機房都可(ke)以來完成試驗。
2.權(quan)限(xian)分(fen)(fen)為管(guan)(guan)理員、教(jiao)師(shi)和(he)學(xue)生(sheng)(sheng)(sheng),其(qi)中(zhong)學(xue)生(sheng)(sheng)(sheng)端在首頁以出口流(liu)程、進(jin)口流(liu)程、資費信息、幫助、注(zhu)冊等(deng)模塊顯示。教(jiao)師(shi)通過兩個權(quan)限(xian)對(dui)用戶、實(shi)驗基礎數(shu)據(ju)、實(shi)驗進(jin)程等(deng)方面進(jin)行有(you)效的管(guan)(guan)理。教(jiao)師(shi)通過系統(tong)中(zhong)的獨立端口對(dui)班級學(xue)生(sheng)(sheng)(sheng)進(jin)行管(guan)(guan)理,可對(dui)學(xue)生(sheng)(sheng)(sheng)所需實(shi)驗步驟進(jin)行分(fen)(fen)步開(kai)放操作權(quan)限(xian)。教(jiao)師(shi)也(ye)可根(gen)據(ju)自己所總結的案例或者典型的案例在管(guan)(guan)理員端口進(jin)行添(tian)加,操作簡單、方便。
3. 當(dang)實驗結束(shu)時(shi),軟件將操作實踐的(de)(de)記錄提供(gong)給(gei)教師端進(jin)行批閱評分,同學(xue)(xue)系(xi)統將自(zi)(zi)動統計分數,并提供(gong)成績查詢模(mo)塊,讓教師了解學(xue)(xue)生(sheng)對業務和(he)單(dan)(dan)據的(de)(de)掌握(wo)情況,以(yi)便(bian)調整(zheng)教學(xue)(xue)計劃。體(ti)現整(zheng)個進(jin)出口貿易中完整(zheng)的(de)(de)流(liu)程和(he)步驟,包含將實際中常用的(de)(de)函(han)電和(he)單(dan)(dan)證類型。所(suo)有(you)的(de)(de)單(dan)(dan)證練(lian)習都(dou)備(bei)有(you)單(dan)(dan)證模(mo)板(ban),用于學(xue)(xue)生(sheng)填寫(xie),且(qie)所(suo)有(you)的(de)(de)練(lian)習模(mo)塊都(dou)備(bei)有(you)取(qu)自(zi)(zi)實際外貿案例過程中的(de)(de)參考答案。
4.進口(kou)流程(cheng)包含選擇實驗公司、與客戶(hu)建立聯系、出(chu)口(kou)報(bao)價及發盤、出(chu)口(kou)還價核算及發盤、出(chu)口(kou)成交核算、出(chu)口(kou)合同(tong)簽訂、信用證(zheng)審核、信用證(zheng)修(xiu)改函、出(chu)口(kou)貨運(yun)訂艙、出(chu)口(kou)貨物投保(bao)、出(chu)口(kou)貨物報(bao)檢、出(chu)口(kou)貨物報(bao)關、出(chu)口(kou)制單結匯(hui)和(he)出(chu)口(kou)業務(wu)(wu)(wu)善后等內(nei)容(rong)。軟件內(nei)容(rong)注重實務(wu)(wu)(wu)操作,它針對(dui)外貿(mao)業務(wu)(wu)(wu)的實踐性和(he)適時性,通過各(ge)種案例加深(shen)對(dui)國際貿(mao)易各(ge)種慣例及法律法規、業務(wu)(wu)(wu)規范的理(li)解和(he)記憶。
5. 案例分析是為(wei)(wei)各教學(xue)(xue)步驟添加具體的案例內(nei)容。在案例中,將(jiang)(jiang)以事(shi)實為(wei)(wei)依據(ju),為(wei)(wei)學(xue)(xue)生(sheng)講(jiang)解外貿業務中各方面的注意事(shi)項。內(nei)容鮮明、故(gu)事(shi)典型,更能起到增強記憶的效(xiao)果。案例分析將(jiang)(jiang)提供(gong)大量實際案例信息(xi),給學(xue)(xue)生(sheng)閱讀。以實際的例子(zi)給學(xue)(xue)生(sheng)帶(dai)來真實感。進(jin)(jin)(jin)口(kou)(kou)(kou)流程包含選(xuan)擇實驗公司、與客戶建立聯系、進(jin)(jin)(jin)口(kou)(kou)(kou)還(huan)盤、進(jin)(jin)(jin)口(kou)(kou)(kou)成交、進(jin)(jin)(jin)口(kou)(kou)(kou)合同、對外開(kai)立信用(yong)證、進(jin)(jin)(jin)口(kou)(kou)(kou)貨物投保、進(jin)(jin)(jin)口(kou)(kou)(kou)貨物報檢、進(jin)(jin)(jin)口(kou)(kou)(kou)貨物報關和進(jin)(jin)(jin)口(kou)(kou)(kou)匯(hui)付等(deng)內(nei)容。
6. 外(wai)貿常識(shi)(shi)包(bao)含的(de)內(nei)容(rong)(rong)廣泛(fan),可以(yi)是(shi)業務操作(zuo)常識(shi)(shi),也(ye)可以(yi)是(shi)法(fa)律(lv)法(fa)規常識(shi)(shi)及一些專業性術語的(de)解(jie)釋。目前,軟(ruan)件中默(mo)認的(de)外(wai)貿常識(shi)(shi)分:相關(guan)法(fa)律(lv)、法(fa)規、WTO專題(ti)、EDI專題(ti)、常用資源(yuan)類(lei)(lei)網站、相關(guan)常識(shi)(shi)類(lei)(lei)知(zhi)(zhi)識(shi)(shi)。各(ge)大類(lei)(lei)下又包(bao)含若(ruo)干子(zi)類(lei)(lei)。各(ge)子(zi)類(lei)(lei)中包(bao)含大量外(wai)貿知(zhi)(zhi)識(shi)(shi)。提供知(zhi)(zhi)識(shi)(shi)庫(ku)和幫助功(gong)能,知(zhi)(zhi)識(shi)(shi)庫(ku)中的(de)背景知(zhi)(zhi)識(shi)(shi)可在管理(li)員中的(de)知(zhi)(zhi)識(shi)(shi)庫(ku)管理(li)中進行內(nei)容(rong)(rong)的(de)添加和管理(li)。
7.將實際中外貿(mao)公司業(ye)務(wu)案(an)例和教學案(an)例組合起來,設計多套完整的(de)(de)案(an)例,引(yin)導(dao)學生進(jin)行理(li)論知識(shi)的(de)(de)運用,讓學生對國際貿(mao)易(yi)過程中的(de)(de)業(ye)務(wu)有立體的(de)(de)認識(shi)和了(le)解(jie)。
8.為實驗準備完(wan)整的費率(lv)查(cha)詢(xun)表(biao),包括貨(huo)物等級表(biao)、海洋(yang)運價表(biao)、海關稅則表(biao)、匯(hui)率(lv)表(biao)。
9.提供知(zhi)(zhi)識(shi)庫(ku),即“背景知(zhi)(zhi)識(shi)”,是由(you)管(guan)理(li)員在(zai)管(guan)理(li)平(ping)臺的(de)“管(guan)理(li)員管(guan)理(li)”下的(de)“知(zhi)(zhi)識(shi)庫(ku)管(guan)理(li)”中(zhong)進(jin)行知(zhi)(zhi)識(shi)庫(ku)內(nei)容(rong)(rong)的(de)添加(jia)和管(guan)理(li)。如果要查看知(zhi)(zhi)識(shi)庫(ku)內(nei)容(rong)(rong),可不需要登陸。在(zai)系統首(shou)頁,點(dian)擊(ji)“出口流(liu)程”、“進(jin)口流(liu)程”或“咨詢信息”、“教師(shi)入口”等,都(dou)可打開知(zhi)(zhi)識(shi)庫(ku)的(de)鏈節頁面(mian)。
10. 支持多教師,多班級(ji)同時使用。
11. 系(xi)統提(ti)供的(de)(de)單(dan)證(zheng)、流(liu)程(cheng)等信息,都(dou)(dou)是從專業的(de)(de)高度(du),采用先進的(de)(de)計算機技(ji)術,與現實(shi)的(de)(de)單(dan)證(zheng)模板(ban)及(ji)操(cao)(cao)作(zuo)流(liu)程(cheng)保持“零”距(ju)離差別。提(ti)供豐(feng)富的(de)(de)函電和單(dan)證(zheng)練(lian)習。學生(sheng)對(dui)整(zheng)個(ge)進出口貿易(yi)中(zhong)(zhong)(zhong)完(wan)整(zheng)的(de)(de)流(liu)程(cheng)的(de)(de)實(shi)際(ji)操(cao)(cao)練(lian),其中(zhong)(zhong)(zhong)所有步驟中(zhong)(zhong)(zhong)都(dou)(dou)設立對(dui)應(ying)的(de)(de)函電和單(dan)證(zheng)練(lian)習。所有的(de)(de)單(dan)證(zheng)練(lian)習都(dou)(dou)備有單(dan)證(zheng)模板(ban),用于學生(sheng)填寫,且所有的(de)(de)練(lian)習模塊都(dou)(dou)備有取自實(shi)際(ji)外貿案例過程(cheng)中(zhong)(zhong)(zhong)的(de)(de)參考答案。
12.以(yi)案(an)例(li)教(jiao)學(xue)(xue)為中(zhong)(zhong)心(xin)。通過精心(xin)設計的(de)(de)(de)多個完整的(de)(de)(de)案(an)例(li),供學(xue)(xue)生練習(xi)和(he)了解實際外貿過程(cheng)中(zhong)(zhong)的(de)(de)(de)所需要(yao)的(de)(de)(de)函(han)電、單(dan)證(zheng)以(yi)及相(xiang)關(guan)內容(rong)。系統本身(shen)提供多個設定(ding)案(an)例(li)流(liu)(liu)程(cheng),且系統允許教(jiao)師自(zi)行修改這些(xie)案(an)例(li)流(liu)(liu)程(cheng)。教(jiao)師也可自(zi)己建立(li)新的(de)(de)(de)案(an)例(li)流(liu)(liu)程(cheng),以(yi)方便不同學(xue)(xue)校教(jiao)學(xue)(xue)使用。
13. 提供多個設定案例流(liu)程,且系統允許教(jiao)師自行(xing)修改(gai)這些案例流(liu)程。教(jiao)師也可自己建立新的案例流(liu)程,便于(yu)不同(tong)學校教(jiao)學使用。