Finance

系統能實現的目標和功能
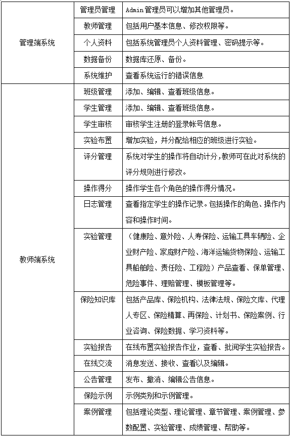
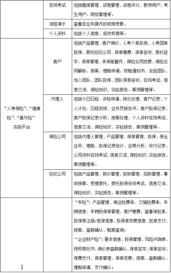
《思沃(wo)保(bao)(bao)(bao)(bao)(bao)險(xian)(xian)(xian)(xian)(xian)(xian)(xian)實(shi)(shi)(shi)(shi)務(wu)模擬(ni)實(shi)(shi)(shi)(shi)訓系(xi)統》用Browser/Server三層(ceng)體(ti)系(xi)結構,將現(xian)行的人(ren)(ren)(ren)(ren)(ren)壽(shou)保(bao)(bao)(bao)(bao)(bao)險(xian)(xian)(xian)(xian)(xian)(xian)(xian)、財產(chan)保(bao)(bao)(bao)(bao)(bao)險(xian)(xian)(xian)(xian)(xian)(xian)(xian)核(he)心業(ye)務(wu)流程(cheng)和專業(ye)知(zhi)(zhi)識(shi)有機結合,締造(zao)出一(yi)(yi)個擬(ni)真(zhen)的“保(bao)(bao)(bao)(bao)(bao)險(xian)(xian)(xian)(xian)(xian)(xian)(xian)實(shi)(shi)(shi)(shi)務(wu)模擬(ni)實(shi)(shi)(shi)(shi)驗(yan)(yan)平(ping)臺(tai)”。實(shi)(shi)(shi)(shi)驗(yan)(yan)平(ping)臺(tai)采用經(jing)典的角色模擬(ni)方式(shi),通(tong)過(guo)學(xue)生(sheng)飾演客戶(hu)(hu)、保(bao)(bao)(bao)(bao)(bao)險(xian)(xian)(xian)(xian)(xian)(xian)(xian)代理(li)(li)(li)人(ren)(ren)(ren)(ren)(ren)、保(bao)(bao)(bao)(bao)(bao)險(xian)(xian)(xian)(xian)(xian)(xian)(xian)經(jing)紀公(gong)司(si)(si)(si)(si)(si)(si)、人(ren)(ren)(ren)(ren)(ren)壽(shou)保(bao)(bao)(bao)(bao)(bao)險(xian)(xian)(xian)(xian)(xian)(xian)(xian)公(gong)司(si)(si)(si)(si)(si)(si)、財產(chan)保(bao)(bao)(bao)(bao)(bao)險(xian)(xian)(xian)(xian)(xian)(xian)(xian)公(gong)司(si)(si)(si)(si)(si)(si)五類(lei)(lei)角色,分別(bie)進(jin)入人(ren)(ren)(ren)(ren)(ren)壽(shou)保(bao)(bao)(bao)(bao)(bao)險(xian)(xian)(xian)(xian)(xian)(xian)(xian)實(shi)(shi)(shi)(shi)驗(yan)(yan)平(ping)臺(tai)、車輛運(yun)輸險(xian)(xian)(xian)(xian)(xian)(xian)(xian)實(shi)(shi)(shi)(shi)驗(yan)(yan)平(ping)臺(tai)、企業(ye)財產(chan)險(xian)(xian)(xian)(xian)(xian)(xian)(xian)實(shi)(shi)(shi)(shi)驗(yan)(yan)平(ping)臺(tai)、家庭財產(chan)險(xian)(xian)(xian)(xian)(xian)(xian)(xian)實(shi)(shi)(shi)(shi)驗(yan)(yan)平(ping)臺(tai)、工程(cheng)責(ze)任險(xian)(xian)(xian)(xian)(xian)(xian)(xian)實(shi)(shi)(shi)(shi)驗(yan)(yan)平(ping)臺(tai)、公(gong)眾責(ze)任險(xian)(xian)(xian)(xian)(xian)(xian)(xian)實(shi)(shi)(shi)(shi)驗(yan)(yan)平(ping)臺(tai)、運(yun)輸工具船舶險(xian)(xian)(xian)(xian)(xian)(xian)(xian)實(shi)(shi)(shi)(shi)驗(yan)(yan)平(ping)臺(tai)、海洋運(yun)輸貨物險(xian)(xian)(xian)(xian)(xian)(xian)(xian)實(shi)(shi)(shi)(shi)驗(yan)(yan)平(ping)臺(tai),操(cao)練人(ren)(ren)(ren)(ren)(ren)壽(shou)保(bao)(bao)(bao)(bao)(bao)險(xian)(xian)(xian)(xian)(xian)(xian)(xian)、財產(chan)保(bao)(bao)(bao)(bao)(bao)險(xian)(xian)(xian)(xian)(xian)(xian)(xian)實(shi)(shi)(shi)(shi)踐業(ye)務(wu)。首(shou)先由人(ren)(ren)(ren)(ren)(ren)壽(shou)保(bao)(bao)(bao)(bao)(bao)險(xian)(xian)(xian)(xian)(xian)(xian)(xian)公(gong)司(si)(si)(si)(si)(si)(si)、財產(chan)保(bao)(bao)(bao)(bao)(bao)險(xian)(xian)(xian)(xian)(xian)(xian)(xian)公(gong)司(si)(si)(si)(si)(si)(si)添加自己(ji)所經(jing)營的主險(xian)(xian)(xian)(xian)(xian)(xian)(xian)、附加險(xian)(xian)(xian)(xian)(xian)(xian)(xian)產(chan)品,以(yi)及相關的費(fei)率,由投(tou)(tou)(tou)保(bao)(bao)(bao)(bao)(bao)客戶(hu)(hu)根據(ju)險(xian)(xian)(xian)(xian)(xian)(xian)(xian)種的特點、性質,委托保(bao)(bao)(bao)(bao)(bao)險(xian)(xian)(xian)(xian)(xian)(xian)(xian)代理(li)(li)(li)人(ren)(ren)(ren)(ren)(ren)或(huo)經(jing)紀公(gong)司(si)(si)(si)(si)(si)(si)進(jin)行投(tou)(tou)(tou)保(bao)(bao)(bao)(bao)(bao),或(huo)直接向人(ren)(ren)(ren)(ren)(ren)壽(shou)保(bao)(bao)(bao)(bao)(bao)險(xian)(xian)(xian)(xian)(xian)(xian)(xian)公(gong)司(si)(si)(si)(si)(si)(si)、財產(chan)保(bao)(bao)(bao)(bao)(bao)險(xian)(xian)(xian)(xian)(xian)(xian)(xian)公(gong)司(si)(si)(si)(si)(si)(si)投(tou)(tou)(tou)保(bao)(bao)(bao)(bao)(bao)。保(bao)(bao)(bao)(bao)(bao)險(xian)(xian)(xian)(xian)(xian)(xian)(xian)公(gong)司(si)(si)(si)(si)(si)(si)接到(dao)客戶(hu)(hu)投(tou)(tou)(tou)保(bao)(bao)(bao)(bao)(bao)單(dan)之后,根據(ju)投(tou)(tou)(tou)保(bao)(bao)(bao)(bao)(bao)險(xian)(xian)(xian)(xian)(xian)(xian)(xian)種的不同,進(jin)行投(tou)(tou)(tou)保(bao)(bao)(bao)(bao)(bao)管理(li)(li)(li)。通(tong)過(guo)一(yi)(yi)系(xi)列、多流程(cheng)操(cao)作,使(shi)學(xue)生(sheng)真(zhen)正學(xue)習到(dao)保(bao)(bao)(bao)(bao)(bao)險(xian)(xian)(xian)(xian)(xian)(xian)(xian)實(shi)(shi)(shi)(shi)務(wu)中(zhong)(zhong)的保(bao)(bao)(bao)(bao)(bao)險(xian)(xian)(xian)(xian)(xian)(xian)(xian)代理(li)(li)(li)、投(tou)(tou)(tou)保(bao)(bao)(bao)(bao)(bao)、承(cheng)保(bao)(bao)(bao)(bao)(bao)、核(he)保(bao)(bao)(bao)(bao)(bao)、變更、理(li)(li)(li)賠(pei)(pei)、核(he)賠(pei)(pei)等(deng)(deng)核(he)心流程(cheng)。軟(ruan)件既支(zhi)持(chi)學(xue)生(sheng)一(yi)(yi)人(ren)(ren)(ren)(ren)(ren)分飾客戶(hu)(hu)、保(bao)(bao)(bao)(bao)(bao)險(xian)(xian)(xian)(xian)(xian)(xian)(xian)代理(li)(li)(li)人(ren)(ren)(ren)(ren)(ren)、保(bao)(bao)(bao)(bao)(bao)險(xian)(xian)(xian)(xian)(xian)(xian)(xian)經(jing)紀公(gong)司(si)(si)(si)(si)(si)(si)、人(ren)(ren)(ren)(ren)(ren)壽(shou)保(bao)(bao)(bao)(bao)(bao)險(xian)(xian)(xian)(xian)(xian)(xian)(xian)公(gong)司(si)(si)(si)(si)(si)(si)、財產(chan)保(bao)(bao)(bao)(bao)(bao)險(xian)(xian)(xian)(xian)(xian)(xian)(xian)公(gong)司(si)(si)(si)(si)(si)(si)五類(lei)(lei)角色來完(wan)成保(bao)(bao)(bao)(bao)(bao)險(xian)(xian)(xian)(xian)(xian)(xian)(xian)實(shi)(shi)(shi)(shi)驗(yan)(yan),也支(zhi)持(chi)由同一(yi)(yi)班級中(zhong)(zhong)的學(xue)生(sheng)組(zu)成實(shi)(shi)(shi)(shi)驗(yan)(yan)小組(zu),以(yi)相互協(xie)作或(huo)競(jing)(jing)爭(zheng)的方式(shi)來完(wan)成實(shi)(shi)(shi)(shi)驗(yan)(yan)。同時(shi),學(xue)生(sheng)通(tong)過(guo)參加保(bao)(bao)(bao)(bao)(bao)險(xian)(xian)(xian)(xian)(xian)(xian)(xian)知(zhi)(zhi)識(shi)在線考試,瀏(liu)覽(lan)、學(xue)習保(bao)(bao)(bao)(bao)(bao)險(xian)(xian)(xian)(xian)(xian)(xian)(xian)知(zhi)(zhi)識(shi)庫內容,撰寫實(shi)(shi)(shi)(shi)驗(yan)(yan)報告(gao),分析(xi)研究保(bao)(bao)(bao)(bao)(bao)險(xian)(xian)(xian)(xian)(xian)(xian)(xian)案例(li)等(deng)(deng),全方位提(ti)升(sheng)保(bao)(bao)(bao)(bao)(bao)險(xian)(xian)(xian)(xian)(xian)(xian)(xian)專業(ye)理(li)(li)(li)論(lun)(lun)知(zhi)(zhi)識(shi),真(zhen)正使(shi)學(xue)生(sheng)通(tong)過(guo)使(shi)用軟(ruan)件,達(da)到(dao)實(shi)(shi)(shi)(shi)踐與理(li)(li)(li)論(lun)(lun)俱提(ti)高的效果,高度、全面地把握保(bao)(bao)(bao)(bao)(bao)險(xian)(xian)(xian)(xian)(xian)(xian)(xian)業(ye)務(wu)流程(cheng),具備現(xian)代化保(bao)(bao)(bao)(bao)(bao)險(xian)(xian)(xian)(xian)(xian)(xian)(xian)從業(ye)人(ren)(ren)(ren)(ren)(ren)員應有的知(zhi)(zhi)識(shi)結構,增(zeng)強學(xue)生(sheng)的社會就業(ye)競(jing)(jing)爭(zheng)力。




三(san)、軟件特點及優勢
1、全(quan)面的保險(xian)作(zuo)業(ye)流(liu)程
學(xue)生(sheng)通過飾演保(bao)(bao)(bao)險(xian)(xian)(xian)(xian)(xian)(xian)業(ye)(ye)務流程中的(de)客戶、代理(li)人、經紀公(gong)司、人壽(shou)保(bao)(bao)(bao)險(xian)(xian)(xian)(xian)(xian)(xian)公(gong)司、財產保(bao)(bao)(bao)險(xian)(xian)(xian)(xian)(xian)(xian)公(gong)司五種(zhong)角(jiao)色(se),進入“人壽(shou)保(bao)(bao)(bao)險(xian)(xian)(xian)(xian)(xian)(xian)”和“財產保(bao)(bao)(bao)險(xian)(xian)(xian)(xian)(xian)(xian)”實踐平臺,從展業(ye)(ye)投保(bao)(bao)(bao)環節開始(shi),至索賠理(li)賠為止,全面操(cao)練保(bao)(bao)(bao)險(xian)(xian)(xian)(xian)(xian)(xian)核(he)心業(ye)(ye)務中的(de)投保(bao)(bao)(bao)、承(cheng)保(bao)(bao)(bao)、核(he)保(bao)(bao)(bao)、變更、理(li)賠、核(he)賠等流程,使學(xue)生(sheng)的(de)知識結構提升,彌補實踐業(ye)(ye)務操(cao)作(zuo)的(de)缺乏,實現對人壽(shou)保(bao)(bao)(bao)險(xian)(xian)(xian)(xian)(xian)(xian)、運輸(shu)(shu)工(gong)具車輛險(xian)(xian)(xian)(xian)(xian)(xian)、企業(ye)(ye)財產險(xian)(xian)(xian)(xian)(xian)(xian)、家庭財產險(xian)(xian)(xian)(xian)(xian)(xian)、海洋運輸(shu)(shu)貨物(wu)保(bao)(bao)(bao)險(xian)(xian)(xian)(xian)(xian)(xian)、運輸(shu)(shu)工(gong)具船舶險(xian)(xian)(xian)(xian)(xian)(xian)、責任險(xian)(xian)(xian)(xian)(xian)(xian)、工(gong)程險(xian)(xian)(xian)(xian)(xian)(xian)的(de)熟悉(xi)、掌握(wo),對保(bao)(bao)(bao)險(xian)(xian)(xian)(xian)(xian)(xian)業(ye)(ye)務的(de)主要工(gong)作(zuo)流程有一(yi)個清晰的(de)輪廓,為學(xue)以致用打下堅固的(de)基礎。

2、規范的保險(xian)承(cheng)保單證(zheng)及(ji)保險(xian)理(li)賠單證(zheng)
以優(you)秀保(bao)險(xian)公(gong)司人壽險(xian)和(he)財(cai)產(chan)險(xian)業務單證(zheng)的(de)樣式、欄目、內容、大小等為依據,100%模擬仿(fang)真,有效(xiao)確保(bao)系統中保(bao)險(xian)承保(bao)單證(zheng)及(ji)保(bao)險(xian)理賠單證(zheng)的(de)真實性、完(wan)整(zheng)性。學生通過(guo)操練單證(zheng)在各項(xiang)保(bao)險(xian)業務的(de)應用方(fang)法,熟(shu)練掌握(wo)保(bao)險(xian)承保(bao)及(ji)理賠單證(zheng)的(de)填制,貼近與保(bao)險(xian)公(gong)司的(de)距離(li)。,同時,系統內含強(qiang)大的(de)報表管理功能,方(fang)便教(jiao)師、學生查詢(xun)和(he)匯總(zong)數(shu)據,十分方(fang)便、快捷。

3、豐富、專業的知識(shi)庫
理(li)論知識學(xue)習(xi)平臺(tai),為教(jiao)(jiao)師的教(jiao)(jiao)學(xue)和學(xue)生的學(xue)習(xi)提供(gong)了(le)支持。我們(men)參(can)考高校(xiao)保(bao)(bao)(bao)(bao)險(xian)(xian)(xian)類專業(ye)(ye)教(jiao)(jiao)材,通(tong)過(guo)產(chan)品庫、保(bao)(bao)(bao)(bao)險(xian)(xian)(xian)機構、法(fa)律法(fa)規(gui)、保(bao)(bao)(bao)(bao)險(xian)(xian)(xian)文庫、代(dai)理(li)人專區、保(bao)(bao)(bao)(bao)險(xian)(xian)(xian)精算(suan)、再保(bao)(bao)(bao)(bao)險(xian)(xian)(xian)、計劃書、保(bao)(bao)(bao)(bao)險(xian)(xian)(xian)案例、行業(ye)(ye)咨詢、保(bao)(bao)(bao)(bao)險(xian)(xian)(xian)數據、學(xue)習(xi)資料十二(er)個目錄,集中(zhong)收錄了(le)與(yu)保(bao)(bao)(bao)(bao)險(xian)(xian)(xian)學(xue)原理(li)、財(cai)產(chan)保(bao)(bao)(bao)(bao)險(xian)(xian)(xian)學(xue)、人身保(bao)(bao)(bao)(bao)險(xian)(xian)(xian)實務、保(bao)(bao)(bao)(bao)險(xian)(xian)(xian)企業(ye)(ye)經營管理(li)學(xue)、保(bao)(bao)(bao)(bao)險(xian)(xian)(xian)核(he)保(bao)(bao)(bao)(bao)核(he)賠相關的資料,供(gong)學(xue)生參(can)
4、人性化設計理念(nian)
系統界面(mian)美觀,使(shi)用動畫(hua)和三維立(li)體(ti)效果,模仿(fang)保險公司的工作(zuo)場景,使(shi)各個(ge)部門的工作(zuo)一目了然,生動形象。
業務操作簡單,操作流程清晰明了(le),同時還(huan)具有智(zhi)能(neng)(neng)(neng)化錯誤提示、操作流程控制(zhi)等功能(neng)(neng)(neng),幫助學生盡快(kuai)了(le)解(jie)軟件各模塊功能(neng)(neng)(neng)及操作方法,易學易懂,即使不需培訓(xun)也能(neng)(neng)(neng)很快(kuai)掌握軟件的使用方法。
5、數據備(bei)份與恢(hui)復機制
系統內置數(shu)(shu)(shu)據(ju)(ju)(ju)備(bei)(bei)份與恢復(fu)接口(kou),為系統數(shu)(shu)(shu)據(ju)(ju)(ju)的安全(quan)性提供了可(ke)靠的保障。系統管理員通過打開(kai)數(shu)(shu)(shu)據(ju)(ju)(ju)備(bei)(bei)份與恢復(fu)操(cao)作頁(ye)面,進行數(shu)(shu)(shu)據(ju)(ju)(ju)庫連接測試、數(shu)(shu)(shu)據(ju)(ju)(ju)庫還原、數(shu)(shu)(shu)據(ju)(ju)(ju)庫備(bei)(bei)份操(cao)作。