Car Major

《思(si)沃(wo)汽車(che)構(gou)造仿(fang)真模(mo)(mo)擬實訓系統(tong)》從高校汽車(che)構(gou)造的(de)教(jiao)學(xue)需求出發(fa),融合大(da)量汽車(che)專家的(de)意見(jian),采用(yong)三(san)(san)維仿(fang)真教(jiao)學(xue)風格(ge)模(mo)(mo)擬現(xian)實中的(de)汽車(che)構(gou)造及原理,從汽車(che)的(de)各個(ge)組成(cheng)部(bu)分(fen)模(mo)(mo)擬三(san)(san)維動畫,并且在此(ci)基(ji)礎上(shang)引(yin)入虛擬現(xian)實技術,使軟件(jian)(jian)能夠360度(du)全方位展示每一個(ge)零(ling)部(bu)件(jian)(jian);在充分(fen)考慮(lv)軟件(jian)(jian)操(cao)作性能基(ji)礎上(shang)設計更實用(yong)、美觀的(de)學(xue)生(sheng)界面。相信(xin)本軟件(jian)(jian)將會(hui)為您的(de)汽車(che)構(gou)造系統(tong)教(jiao)學(xue)帶來(lai)極大(da)的(de)便利和更高的(de)效率。
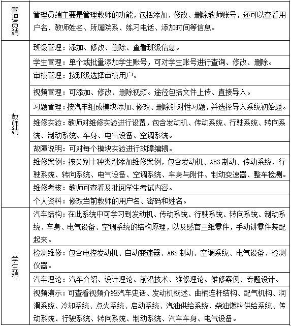
軟件分(fen)為汽(qi)(qi)(qi)車(che)(che)(che)(che)結(jie)構(gou)(gou)(gou)教學(xue)和(he)(he)考核兩部(bu)(bu)(bu)分(fen)。汽(qi)(qi)(qi)車(che)(che)(che)(che)結(jie)構(gou)(gou)(gou)教學(xue)通(tong)過(guo)(guo)豐富的(de)圖片、動(dong)畫等(deng)多種表現方式詳細介(jie)紹汽(qi)(qi)(qi)車(che)(che)(che)(che)的(de)各個(ge)(ge)組成部(bu)(bu)(bu)分(fen)。介(jie)紹每(mei)個(ge)(ge)結(jie)構(gou)(gou)(gou)的(de)作(zuo)用原理、分(fen)類(lei)、特性、裝(zhuang)(zhuang)配維修。通(tong)過(guo)(guo)這兩個(ge)(ge)部(bu)(bu)(bu)分(fen)讓學(xue)生更(geng)好的(de)掌握汽(qi)(qi)(qi)車(che)(che)(che)(che)結(jie)構(gou)(gou)(gou)設(she)(she)計的(de)相關知(zhi)識。軟件包(bao)含五大模(mo)塊(kuai):發(fa)動(dong)機(ji)(ji)、汽(qi)(qi)(qi)車(che)(che)(che)(che)底盤、車(che)(che)(che)(che)身、電氣設(she)(she)備和(he)(he)汽(qi)(qi)(qi)車(che)(che)(che)(che)檢(jian)測線(xian)教學(xue)。其中發(fa)動(dong)機(ji)(ji)部(bu)(bu)(bu)分(fen)分(fen)為汽(qi)(qi)(qi)油機(ji)(ji)和(he)(he)柴油機(ji)(ji)。在汽(qi)(qi)(qi)車(che)(che)(che)(che)車(che)(che)(che)(che)身模(mo)塊(kuai)從傳(chuan)動(dong)系、行(xing)使系、轉(zhuan)向系和(he)(he)制(zhi)動(dong)系四個(ge)(ge)方面進行(xing)介(jie)紹,重點介(jie)紹汽(qi)(qi)(qi)車(che)(che)(che)(che)自動(dong)變速器(qi)、汽(qi)(qi)(qi)車(che)(che)(che)(che)的(de)動(dong)力轉(zhuan)向系統和(he)(he)汽(qi)(qi)(qi)車(che)(che)(che)(che)防抱死(si)系統(ABS)等(deng)。在電器(qi)設(she)(she)備方面著重于(yu)汽(qi)(qi)(qi)車(che)(che)(che)(che)空調設(she)(she)備的(de)作(zuo)用原理安裝(zhuang)(zhuang)和(he)(he)維護(hu)。通(tong)過(guo)(guo)讓學(xue)生來觀(guan)看(kan)汽(qi)(qi)(qi)車(che)(che)(che)(che)在檢(jian)測線(xian)上進行(xing)檢(jian)測的(de)整個(ge)(ge)流(liu)程(cheng)和(he)(he)模(mo)擬控制(zhi),讓學(xue)生掌握檢(jian)測線(xian)的(de)工作(zuo)流(liu)程(cheng)。
汽(qi)車結構考(kao)核部分的(de)(de)核心內(nei)容是(shi)汽(qi)車知(zhi)識(shi)、汽(qi)車案例以(yi)(yi)及在線考(kao)試系統,學生(sheng)通(tong)過汽(qi)車理(li)論(lun)知(zhi)識(shi)和案例的(de)(de)學習,可以(yi)(yi)豐富平時(shi)的(de)(de)理(li)論(lun)基礎,同時(shi),在線考(kao)試的(de)(de)應用(yong),為(wei)教師和學生(sheng)提供方(fang)便的(de)(de)模擬考(kao)試平臺,既達到考(kao)核學生(sheng)對知(zhi)識(shi)的(de)(de)掌握情況,又可以(yi)(yi)提高教學效率
系(xi)(xi)(xi)統(tong)(tong)操作(zuo)分兩大塊汽(qi)車(che)結構(gou)和(he)檢(jian)測維(wei)修的(de)(de)學習(xi),其中穿(chuan)插理論學習(xi)以及視頻講解教(jiao)學。本系(xi)(xi)(xi)統(tong)(tong)從(cong)發(fa)動機、傳動系(xi)(xi)(xi)、行駛系(xi)(xi)(xi)、轉(zhuan)向(xiang)系(xi)(xi)(xi)、制動系(xi)(xi)(xi)、汽(qi)車(che)車(che)身、電(dian)氣設(she)備(bei)(bei)、空調(diao)系(xi)(xi)(xi)統(tong)(tong)八個部(bu)分對汽(qi)車(che)結構(gou)進(jin)行詳(xiang)細(xi)介紹(shao)和(he)闡述。其中,傳動系(xi)(xi)(xi)、行駛系(xi)(xi)(xi)、轉(zhuan)向(xiang)系(xi)(xi)(xi)、制動系(xi)(xi)(xi)四個模塊屬(shu)于底盤的(de)(de)四個組成(cheng)部(bu)分,電(dian)器設(she)備(bei)(bei)和(he)空調(diao)系(xi)(xi)(xi)統(tong)(tong)則屬(shu)于車(che)身的(de)(de)部(bu)分。
汽車結構
汽車由發(fa)動機(ji)、底(di)(di)盤、車身(shen)三大部分(fen)(fen)組成(cheng)。發(fa)動機(ji)是汽車的(de)動力(li)源;底(di)(di)盤負責(ze)將發(fa)動機(ji)的(de)動力(li)進(jin)行(xing)傳遞和分(fen)(fen)配,并按駕(jia)駛(shi)員(yuan)要求進(jin)行(xing)行(xing)駛(shi);車身(shen)是駕(jia)駛(shi)員(yuan)操作和容(rong)納乘客及貨(huo)物的(de)場所。
汽車結(jie)構從結(jie)構原理、三維零件、手動裝(zhuang)配多方位(wei)的介紹(shao)各部件的使用。
檢測維修
檢(jian)測(ce)維(wei)修包含申(shen)控(kong)發動(dong)機(ji)、自動(dong)變(bian)速器、ABS制動(dong)、空調系統、電(dian)氣(qi)設備、檢(jian)測(ce)儀器。學(xue)生操作按模塊(kuai)逐個進(jin)行。
? 有效的教學管理方式
教師端除可以管理班級、學(xue)生外,能夠(gou)對實驗(yan)進行完整的(de)(de)控制,不但可以添加學(xue)生、視頻、習題(ti)、維修案例以及故障說明等內容,而且具有獨立模塊(kuai)可以控制真個實驗(yan)的(de)(de)步驟以及獨立的(de)(de)模塊(kuai)直(zhi)觀的(de)(de)看(kan)到(dao)學(xue)生操(cao)作(zuo)得分。
? 完全仿(fang)真系統
系統以(yi)圖片、動畫、視頻(pin)等(deng)形(xing)式介(jie)紹汽(qi)車(che)(che)的(de)各(ge)(ge)個(ge)模(mo)塊,通過(guo)動畫的(de)形(xing)式引導學生(sheng)認(ren)識(shi)汽(qi)車(che)(che)各(ge)(ge)個(ge)部(bu)位的(de)名稱(cheng),用圖文并茂的(de)方式講述汽(qi)車(che)(che)的(de)發展歷(li)史、產業現狀、知名廠商、汽(qi)車(che)(che)徽標等(deng)知識(shi)。在汽(qi)車(che)(che)構造模(mo)塊,我們將經典的(de)大眾車(che)(che)做成3D模(mo)型,從結構原理、三維(wei)零件(jian)、手動裝配(pei)多(duo)方位介(jie)紹汽(qi)車(che)(che)構造原理,使學生(sheng)學習內容準確、有效。
? 大量故(gu)障(zhang)點的設置
系(xi)統檢測(ce)維修(xiu)模(mo)塊(kuai)中提供至少(shao)400個故(gu)障點,幾乎(hu)涵蓋可能發(fa)(fa)生的所有故(gu)障。學(xue)生通過(guo)電(dian)子(zi)車用萬能表、診斷儀等在每個分部原理圖上測(ce)試(shi)電(dian)阻或(huo)電(dian)壓,從(cong)而(er)推斷故(gu)障發(fa)(fa)生原因。為將來(lai)的工作、學(xue)習做好準備。
? 豐富的視頻演示
系(xi)(xi)統(tong)(tong)(tong)(tong)內置全面的(de)汽(qi)車(che)視頻介紹,教師可利用(yong)這些視頻材料讓學生進行(xing)理論(lun)課的(de)鞏固以及拓展。介紹內容包括:汽(qi)車(che)史話、發動機(ji)概(gai)述、曲柄連桿結構、配氣(qi)機(ji)構、潤滑系(xi)(xi)統(tong)(tong)(tong)(tong)、冷卻系(xi)(xi)統(tong)(tong)(tong)(tong)、點火(huo)系(xi)(xi)統(tong)(tong)(tong)(tong)、起(qi)動系(xi)(xi)統(tong)(tong)(tong)(tong)、汽(qi)油供給(gei)系(xi)(xi)統(tong)(tong)(tong)(tong)、柴油燃料供給(gei)系(xi)(xi)統(tong)(tong)(tong)(tong)、傳動系(xi)(xi)統(tong)(tong)(tong)(tong)、行(xing)駛(shi)系(xi)(xi)統(tong)(tong)(tong)(tong)、轉向系(xi)(xi)統(tong)(tong)(tong)(tong)、制動系(xi)(xi)統(tong)(tong)(tong)(tong)、汽(qi)車(che)車(che)身、電氣(qi)設備。